关于做好北京市 2021 年度二级造价工程师 职业资格考试工作的通知
各有关单位:
根据住房城乡建设部、交通运输部、水利部、人力资源社会 保障部《关于印发〈造价工程师职业资格制度规定〉〈造价工程 师职业资格考试实施办法〉的通知》(建人〔2018〕67 号),北 京市人力资源和社会保障局、北京市住房和城乡建设委员会、北 京市交通委员会、北京市水务局《关于贯彻执行〈造价工程师职 业资格制度规定〉〈造价工程师职业资格考试实施办法〉的通知》 (京人社事业字〔2020〕4 号)精神,现将北京市 2021 年度二 级造价工程师职业资格考试有关事宜通知如下:
一、报考人员范围
考试报名严格执行属地化管理,现工作地或户籍所在地为北 京的报考人员方可在北京地区报名参加考试。
二、考试设置
二级造价工程师职业资格考试设《建设工程造价管理基础知 识》和《建设工程计量与计价实务》2 个科目。其中,《建设工 程造价管理基础知识》为基础科目,《建设工程计量与计价实务》 为专业科目。专业科目分为土木建筑工程、交通运输工程、水利 工程和安装工程 4 个专业类别,报考人员可根据实际工作需要选 择其一。
三、报名条件
凡遵守中华人民共和国宪法、法律、法规,具有良好的业务 素质和道德品行,具备下列条件之一者,可以申请参加相应级别 二级造价工程师职业资格考试:
(一)考全科级别
1.具有工程造价专业大学专科(或高等职业教育)学历, 从事工程造价业务工作满 2 年; 具有土木建筑、水利、装备制造、交通运输、电子信息、财 经商贸大类大学专科(或高等职业教育)学历,从事工程造价业 务工作满 3 年。
2.具有工程管理、工程造价专业大学本科及以上学历或学 位,从事工程造价业务工作满 1 年; 具有工学、管理学、经济学门类大学本科及以上学历或学位, 从事工程造价业务工作满 2 年。
3.具有其他专业相应学历或学位的人员,从事工程造价业 务工作年限相应增加 1 年。
(二)免 1 科级别 具有以下条件之一的,可免考基础科目:
1.已取得全国建设工程造价员资格证书(有效期截止日期 须在 2016 年 3 月 2 日以后);
2.已取得公路工程造价人员资格证书(乙级);
3.具有经专业教育评估(认证)的工程管理、工程造价专 业学士学位大学本科毕业生。(通过专业教育评估(认证)院校 名单以住房和城乡建设部网站发布的《关于公布高等学校建筑 学、城乡规划、给排水科学与工程、建筑环境与能源应用工程、 工程管理、工程造价专业评估(认证)结论的通告》(土建专业 评估通告)〔2020〕第 2 号为准。)
(三)增报专业级别 已取得造价工程师一种专业职业资格证书的人员,报名参加 其他专业科目考试的,可免考基础科目。
以上报名条件中,有关学历或学位的要求是指经国家教育行 政部门承认的正规学历或学位,从事相关业务工作年限的计算截 止日期为 2021 年 12 月 31 日。全日制学历报考人员未毕业期间 经历不计入工作年限。
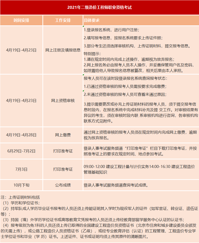
四、考试安排和作答要求 考试日期 考试时间 考试科目 2021 年 7 月 3 日 9:00-12:00 建设工程计量与计价实务 (4 个专业) 14:00-16:30 建设工程造价管理基础知识
(一)考试实行封闭 2 个小时管理,开考 5 分钟后一律禁止 进入考场,2 小时后方可提前交卷。
(二)考生应考时携带的文具限于黑色墨水笔、2B 铅笔、 橡皮、无声无文本编辑存储功能的计算器。
(三)《建设工程计量与计价实务》科目为主、客观结合题, 主观题用黑色墨水笔作答,客观题用 2B 铅笔填涂,全部作答在 专用答题卡上。《建设工程造价管理基础知识》科目为客观题, 用 2B 铅笔在答题卡上作答。
五、报名相关事宜
(一)报考人员须在规定时间内登录北京市人力资源和社会 保障局网站“人事考试服务频道”(网址:http://rsj.beijing. gov.cn/ywsite/bjpta/,以下简称人事考试服务频道),进入“考 试报名”栏目,点击本项考试报名链接进行报名。
(二)报名流程及注意事项如下:
(三)已成功缴费的报考人员可于 2021 年 6 月 29 日至 7 月 2 日登录人事考试服务频道“打印准考证”栏目下载打印准考证, 并按照准考证上的要求在规定时间、地点参加考试。
(四)考试大纲使用住房和城乡建设部、交通运输部、水利 部组织编写、人力资源和社会保障部审定的 2019 年版《全国二 级造价工程师职业资格考试大纲》,详见住房城乡建设部标准定 额司《关于印发造价工程师职业资格考试大纲的通知》(建标造 函〔2018〕265 号)。
六、考试成绩和证书管理
(一)考生可于 2021 年 10 月下旬登录人事考试服务频道查 询考试成绩,证书发放事宜也将在人事考试服务频道另行公布。
(二)考试成绩实行滚动管理。考全科级别的人员须在连续 2 个考试年度内通过全部应试科目;免 1 科级别的人员须在 1 个 考试年度内通过相应专业科目。
(三)按照《关于启用二级建造师、二级造价工程师职业资 格电子证书的通知》(京人社事业发〔2021〕4 号)和《关于试 点推行专业技术人员考试电子合格通知书的通知》(京人社事业 发〔2019〕80 号)精神,北京市二级造价工程师职业资格考试 启用电子证书,不再发放纸质证书。考试合格者,可登录北京市 人力资源和社会保障局网站(网址:http://rsj.beijing.gov. cn)“专业技术人员资格证书”栏目,下载并打印相应电子资格 证书或电子合格通知书。
七、收费标准和电子票据领取
(一)按照《北京市发展和改革委员会 北京市财政局关于 高级社会工作师职业水平等考试收费标准的复函》(京发改 〔2019〕1334 号)规定,本项考试收费标准为每人每科 45 元。
(二)考试收费票据采用电子票据,不再开具纸质票据,电 子票据信息在本次考试结束 30 个工作日内以短信形式陆续推送 至考生的报名注册手机。考生可登录北京市财政局官网,根据短 信提示自行下载、打印电子票据,具体操作步骤详见《财政电子 票据查验流程图》。报考人员可登录人事考试服务频道“服务指 南”栏目,点击“问题解答”查看“电子票据领取”相关事宜。
(三)本次考试结束 30 个工作日后,还未收到电子票据信 息或者误删电子票据信息的考生,请将本人姓名、身份证号、手机号及参加考试名称相关信息发送至邮箱kszxcw@rsj.beijing. gov.cn。发送邮件后的 3 个工作日会有工作人员与考生联系,解 决相关电子票据问题。
八、疫情防控注意事项
(一)人事考试考生涉及行业领域多、流动性强,为确保考 试期间参考人员的健康安全,建议所有考生按照北京新冠疫苗接 种“应接尽接”工作要求,考前通过单位或所在社区登记预约, 完成疫苗接种。
(二)考试当天,现场测量体温正常、北京健康宝为“未见 异常”且持有 7 天内核酸检测阴性证明的考生方可进入考点参加 考试。
(三)建议考生考试当天提前 1 小时到达考点,预留足够时 间配合考点工作人员进行防疫检测。
(四)人事考试防疫相关要求将根据全市疫情防控措施规定 的变化随时调整,请考生及时关注市人事考评办公室最新通知, 以免影响正常参考。
九、违纪违规行为处理
(一)报考人员应做到诚信参考,若有违反,将按照《专业 技术人员资格考试违纪违规行为处理规定》(人社部令第 31 号) 处理。
(二)考试结束后采用技术手段甄别为雷同答卷的考试答 卷,将给予考试成绩无效的处理。
十、社会监督和咨询电话
(一)各级人事考试机构不指定任何培训,并与任何培训机 构无合作关系。
(二)纪检监察监督举报:http://beijing.12388.gov.cn/
(三)考试咨询电话:12333
附件:审核机构联系方式
北京市人事考评办公室(代章)
2021 年 4 月 14 日
(此件主动公开)
关注《大展培训学校》公众号,获取最新建筑界最新动态
关注《大展建筑人才网》公众号,获取最新招聘、求职信息
